Lead Management Process Design
B2B Lead Management Process
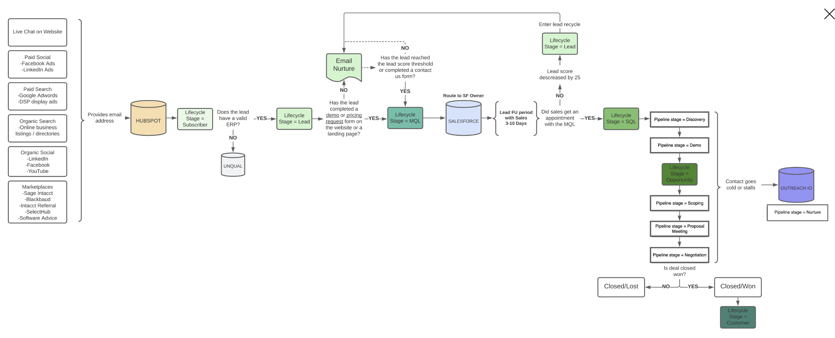
Overview:
I designed a complete lead management process to streamline the flow of inbound leads from marketing channels through to sales, ensuring data integrity, seamless handoff, and measurable conversion performance between HubSpot and Salesforce.
Key Objectives:
-
Establish a unified framework for marketing and sales alignment.
-
Implement automated lead qualification logic to eliminate manual sorting.
-
Create lifecycle consistency between HubSpot and Salesforce.
-
Improve lead response time and conversion visibility across the funnel.
Process Highlights:
-
Multi-Channel Lead Capture: Integrated lead sources including paid ads, organic search, social media, and marketplace listings—all routed into HubSpot via native and custom connectors.
-
Automated Qualification: Leads were filtered by ERP compatibility criteria before entering nurturing workflows.
-
Lead Scoring & Nurture: Custom scoring model triggered lifecycle progression once contacts engaged with pricing or demo forms or reached the MQL threshold.
-
Sales Handoff: Qualified leads were automatically routed to Salesforce for follow-up and opportunity management, maintaining bi-directional sync with HubSpot.
-
Recycling & Nurture: Leads that didn’t progress re-entered automated nurture sequences with score decay logic and contextual re-engagement campaigns.
-
Opportunity Management: SQLs converted into Opportunities in Salesforce, tracked through the Discovery → Demo → Scoping → Proposal → Negotiation → Closed/Won stages.
Impact:
This workflow eliminated data silos between marketing and sales systems, reduced manual intervention, and improved visibility into the conversion path. As a result, sales response time decreased, and marketing attribution accuracy improved across all paid and organic channels.
Process Flowchart:

Let’s Do This.
