Inbound Lead Nurture Workflow
Inbound Lead Lifecycle & Nurture Workflow – HubSpot Automation
Overview:
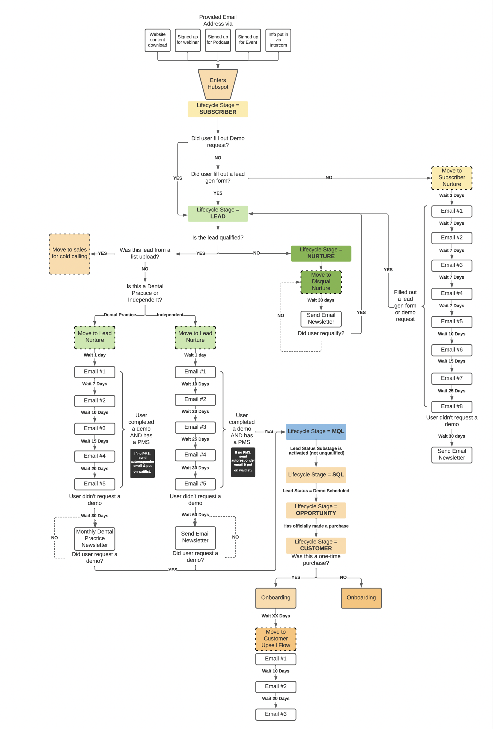
Built a comprehensive inbound lead nurture workflow within HubSpot to automate lifecycle stage progression, lead qualification, and re-engagement across multiple channels. This system was developed to support a high-volume inbound marketing funnel, ensuring that every contact was properly segmented, nurtured, and routed based on engagement behavior and qualification criteria.
Objectives:
-
Automate the transition of contacts through the marketing funnel from Subscriber to Customer.
-
Nurture leads with tailored email sequences based on behavior, lifecycle stage, and demographic segmentation.
-
Improve lead quality before handoff to sales through structured scoring and qualification checkpoints.
-
Reduce manual lead routing by using conditional logic, triggers, and timed automation.
Workflow Highlights:
-
Lifecycle Stage Automation: Automatically progressed contacts through the stages — Subscriber → Lead → MQL → SQL → Opportunity → Customer — based on form submissions, demo requests, and engagement activity.
-
Behavior-Based Nurture Paths: Segmented leads by source (e.g., webinar, event, podcast, content download) and assigned targeted nurture workflows that matched their intent level and buying stage.
-
Qualification Logic: Built conditional branching that separated qualified vs. unqualified leads and rerouted disqualified contacts into long-term nurture tracks with periodic re-engagement emails.
-
Lead Nurture Streams: Created unique nurture paths for Dental Practices vs. Independent Practitioners, ensuring tailored messaging and timing (5-email sequences with custom delays between sends).
-
Re-Engagement & Recycling: Inactive leads automatically re-entered nurture or newsletter campaigns after a set inactivity window, maintaining long-term engagement potential.
-
Customer Lifecycle Extension: After conversion, customers entered onboarding and upsell workflows, extending automation beyond acquisition into retention and expansion.
Impact:
This automation framework increased conversion efficiency by ensuring that every contact received relevant, timely communication aligned with their buyer journey. Sales received higher-quality, more engaged leads, while marketing reduced manual oversight and gained clear visibility into funnel health and nurture performance.
Process Flowchart:
Let’s Do This.
